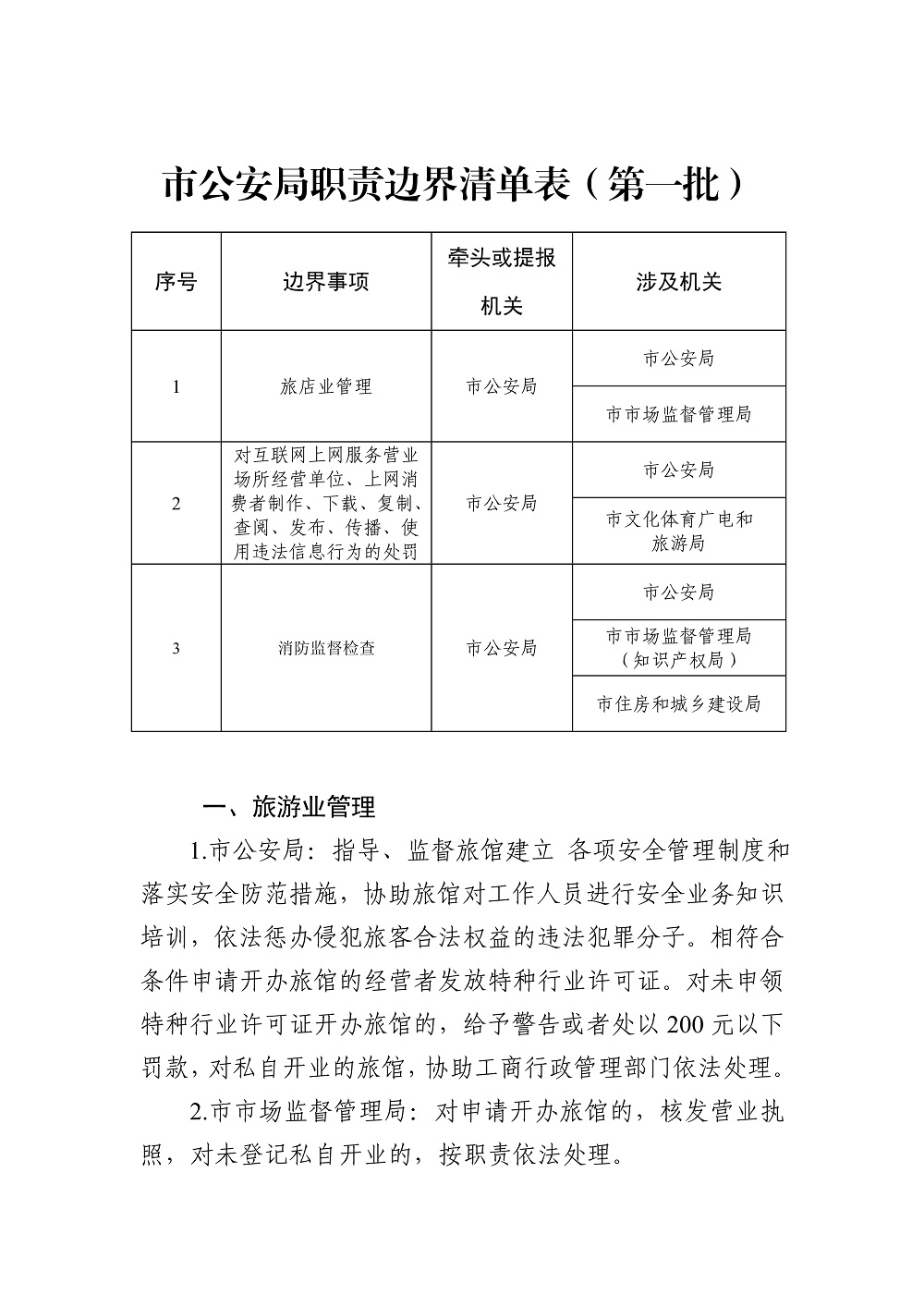
中华人民共和国中央人民政府新疆维吾尔自治区人民政府新疆生产建设兵团
首页 > 专题专栏 > 执法公示 > 部门 > 公安局 > 基本信息 > 执法事项清单
发布时间:2023-06-07 18:07:00来源:公安局作者:编辑:何震字号:[大] [中] [小][打印本页]