中华人民共和国中央人民政府新疆维吾尔自治区人民政府新疆生产建设兵团
首页 > 新闻中心 > 通知公告
发布时间:2026-01-05 19:54:00来源:发改委作者:编辑:何震字号:[大] [中] [小][打印本页]
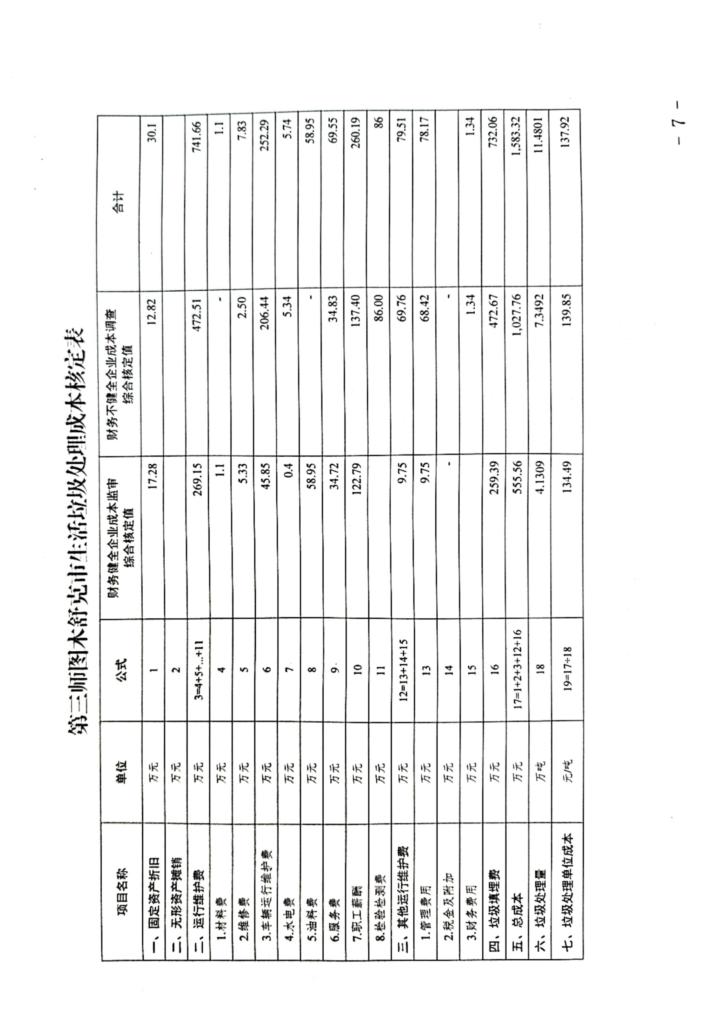
附件:第三师图木舒克市生活垃圾处理成本核定表